
デジタル回路実験用バルス発生器
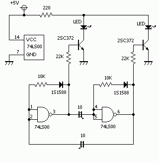
| はじめに:これからデジタル回路の実験をしていくにあたりパルスを生成する回路が必要ですが、ここではゲートICを使って無安定形マルチバイブレータを製作します。 回路動作: この回路はNANDゲートの入力を繋ぎ合わせてNOTゲートに見立てて動作させようというものです。後日入力を切り離してコントロールに使用したいと思いこのようにしましたがNOTゲートを使った方が一般的です。さて、この回路を動作させようとした場合二組の論理回路入力はLかHになります。当然出力は反転しています。特性が全く同じならこの二組の論理回路は平衡が保たれたままですが特性の違いによってどちらかの10マイクロのコンデンサーが充電されるように電流が流れますとその電圧変化が相手のICに伝わり、動作点を超えたとき極性が反転します。この電圧変化がまた相手のICに伝わってその動作点をこえたら極性が反転します。以後、この動作を繰り返します。 パルスの取り出し: 6番端子を出力として次の回路に接続します。 | ||||||
| 製作: 回路が簡単なのですぐに作れます。ただ、デシダル回路の実験用にしたかったので目で追えるようにパルスの周期を遅くしてあります。(オシロスコープが欲しいで〜す。)LEDは動作確認用で交互にピカピカ光りますからウインカーとしても使えますね。(なくてもこの回路の性能には関係ありません)基板は蛇の目を使用しましたが自分で専用基板を作るのも勉強には良いと思います。 2SC372は他の大抵の汎用小型トランジスター(2SC)で間にあいます。 定数は私の好みに合わせています。10μFで周期が大体決まります。容量が小だと早い周期になります。 | ||||||
| ||||||