STREOMAXX の構造について


※はじめに STREO MAXXの回路図が欲しいとのお問い合わせを頂く事がございます。
ご希望にお応えするべく、対応をしておりましたが、残念ながら常識を疑うような方々が居ます。

配布は一切致しません。予めご了承ください。


また、回路図をこの場で公開する予定はございません。この点もご承知ください。



 ステレオ感の拡張(強調)を生み出す装置として、ステレオエンハンサがあげられます。ORBAN社製の222Aは異なる動きをしますが、それ以 外の装置は差信号加算によるものです。その差信号加算によるステレオエンハンサの代表格として、STREOMAXXがあります。この装置は主要部分をアナ ログ処理に頼ったシンプルな構造をしています。因みに一部ディジタル処理を行っていますが、その箇所は遅延回路つまりディジタルディレイを用いています。

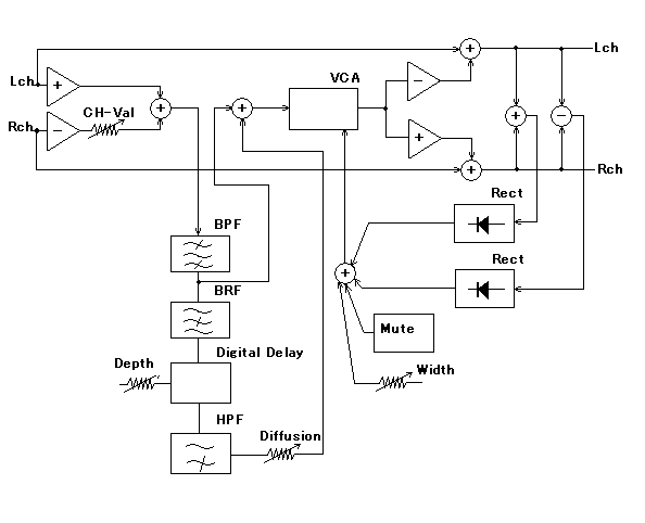
 以下にブロックダイヤグラムを示します。




 一般的なステレオエンハンサでは、差信号を生成させた後にLPF(8KHz 6dB/oct)を通過させて、再び元のL/R信号へ逆位相加算させていま す。また、LPFだけではなく、5m〜15m/secの遅延を施す物もあります。これらの手法でも十分なステレオ感の拡張が出来ます。
 一方STREOMAXXでは、上記のような若干複雑な構造となっています。差信号成分をBPFで中域のみを抽出した後に、VCAへ送ります。VCAの後 はL/Rへそれぞれ逆位相となる加算を行っています。ここまでは一般的なステレオエンハンサと同じ手法ですが、もうひとつの処理としてVCAへ送る回路と は別に、BRF+ディレイ+HPFを通過させた後にVCAへ信号を加算します。
 VCAは、テスト用のバイパス(Mute)と、差信号加算量の調整(Width)、和信号・差信号量を検知させてVCAの増幅度の制御を行う事が可能です。このVCAによる差信号レベルの制御が出来る点も、他のそれらと大きく異なる特徴です。

 差信号加算方式の特徴として、モノラル再生時にレベル変動が起こりにくい事があげられます。STREOMAXXでは、和信号・差信号それぞれのレベルを 検知してVCAを制御しますので、常に最適な差信号を加算する事が出来ます。これにより、より完全なモノラル再生時のレベル変動が少なくなります。なお、 ここで発生するレベル変動は、マルチバンドリミッタで生じるものであって、ステレオエンハンサ内部で起こるものではありません。

 マニュアルコントロールについて

1.Depth ディジタルディレイの遅延時間を制御します。5m〜15msecまで連続可変が可能です。このDepthは主に低域へのステレオ強調とし て動作します。

2.Diffusion ディジタルディレイを通過した後にHPFを通過させていますので、中域の強調として動作します。

3.Width VCAのトータルゲインを調整します。

もどる