1 VCA回路とその他の制御回路

 アナログ時代において音声振幅制御の手法として良く使われていたものとして、FETゲート−ソース間抵抗を利用した物・CDSフォトカプラによる抵抗値可変を利用した物が比較的にシンプルな構成で、確実な制御が可能であったため良く利用されていました。FET方式はウーレイ社が出しているリミッタでつかわれていますが、フィードバック方式制御の代表格とも言えます。CDSフォトカプラを使った回路はEギターのコンプセッサで良く使われていました。CDSフォトカプラの原理は、CDSが光源の強弱により内部抵抗が変化する特性を利用して、光源にLEDを使いLEDへ音声制御信号を加える事によりCDSの抵抗値が変化する事を負帰還回路へ並列接続を行い、制御を実現します。
 



これらの回路の特徴としては、良い点として
 1.回路がシンプルでありコンパクトに収まる
 2.消費電力が少なくバッテリ駆動に向いている
 
などがあげられます。一方弱点としては

 1.素子が持つ時定数が大きく制御上重要なファクタである、アタック・リリースタイムの設定に制約がある
 2.CDS素子の特性にばらつきが多く、ステレオ用の場合においてはL/Rの定位バランスに影響が出る
 3.CDS素子の製造中止による部品調達が困難になった
 4.フィードフォワード方式には使用出来ない

などがあります。アタック・リリースタイムが一定値を超える事が困難と言う点は、非常に厄介な欠点です。制御素子として求められる事に、時定数は出来るだけ小さい物があります。CDSはシングルチャンネル音源での制御では問題ないのですが、ステレオでは殆どの場合において使用する事は困難です。
 

以上の事からVCA素子の活用が少しずつ注目されるようになっていきました。VCA素子の特徴としては

 1.フィードバック・フィードフォワードのどちらでも使用できる
 2.制御回路にログアンプを内臓させる事で対数圧縮・拡張によるノイズリダクションが可能(dbxなど)
 3.レシオ・スレッショルド・アタックタイム・リリースタイム などのファクタ設定が容易である
 4.幅広いダイナミックレンジを制御可能
 5.素子自体のS/N比が優れている
 6低歪である(素子によりそうで無いものもある).


アナログコンパンダICを使ったVCA回路


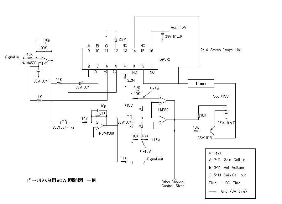
 現在私が使っているピークリミッタ用VCA回路を下に示します。制御用ICはフィリップス社製アナログコンパンダICでSA572です。デュアル回路内臓タイプ16pinICです。ゲインセルと呼ばれる回路が内臓されていまして、この回路により電流制御を行っています。つまりSA572は電流制御タイプのVCAとなります。VCAの制御信号はフィードバック式による音声回路出力信号を、電圧比較器(コンパレータIC)とNPN・PNPトランジスタによるウィンドウコンパレータ回路によりピーク成分を検出します。Timeモジュールは基本的にはC・R回路による時定数によるものですが、アタックタイムはこのTimeモジュールにて決定されます。一方リリースタイムはSA572が持つ内部抵抗値が10KΩであり、この影響を当然受けてしまいます。ステレオイメージ保護のために2・14ピンをショートさせますので、内部抵抗値は半分の5KΩとなります。



 様々な設定を試みましたが、推奨アタックタイムは500μsec〜1msec・リリースタイムは50msec〜100mscがピークリミッタとしてのスペックと、高調波ひずみを極力抑える設定のようです。高調波歪みはリリースタイムを極端に短く設定した場合に発生します。また、アタックタイムを極端に短くした場合にはオーバシュートの発生がおこります。

 理想的なアタックタイムは0msecですが、フィードバック方式VCAでは不可能です。リリースタイムにおいては100msecを上回ると、レベルダウンを起こしてしまい、リミッタ動作としては不適当と思われます。つまり、不要な長時間に及ぶゲインリダクションはリミッタとは言えないと言う事です。殆どのメーカ製オーディオプロセッサのリリースタイムは500msecと長時間設定になっていますが、これは高調波歪みを起こさないための自衛策であるようですが、聴感レベルが低下するリミッタなど問題外と個人的には考えています。まあ、遅くとも200msecが限界でしょう。
 
 実験を行った結果、ひずみが増加するポイントは50msec以下から・聴感レベルが低下するポイントは100msec・ブリージングが多発するポイントは20msecでした。アタックは1msec固定で良いようです。これらの結果からリリースタイムは25〜30msecがピークリミッタとしてベストなスペックと言えそうです。ひずみの増加は多少目を瞑る事にします。


 

クリッパー回路



 OPTIMODサウンドの秘密のひとつにマルチバンドクリッパが挙げられますが、その回路は非常にシンプルな物です。アフェックスオーラルエキサイタにも使われている制御法でして、ダイオードクリップによる物です。そのまま出力させてしまうと、当然の事ながら高調波ひずみを多く含んだ非常に耳障りな音になってしまいますので、アフェックスではBPFを通過させた後に原音とミックスさせる手法をとっています。OPTいMODはエキサイタではありませんから、異なる手法で音をひずみ感から開放させています。
 バンド1〜3まではクリッパの後にくるLPFの遮断周波数をクリッピングによる高調波増加を加味した物にしてあります。例えばバンド1はLPF150Hz18dB/octの守備範囲ですから、LPF150Hzの6dB/octが使われるのが一般的です。しかしこのままではクリッピングによる高調波がそのまま出力されてしまいます。そこで50Hz6dB/octのLPFを用いています。これにより50〜150Hz以内のレベルは低下してしまいますが、150Hz以上まで伸びる高調波を遮断する事が可能です。
 同様の事をバンド2・3にても行います。バンド4ではクリッピングを行わないためこの様な帯域制限をおこないませんが、LPFではなくBPFを用いて通過帯域の上下を制限します。一方バンド5・ではバンド1〜までと同様の通過帯域制限を行いますが、バンド4と同様にBPFでの制限を行います。バンド6はLPFやBPFは用いる事はしていません。(バンド5との交差ポイント6.2KHzのHPFを使っているのみ)ただ、このままではエキサイタのような音になってしまい結果として過変調となりますので、ORBANの特許である2.2KHzLPFモジュールとひずみキャンセル用制御信号の組み合わせにより、バンド6と5の一部帯域を通過制限させています。

 

 8100をはじめ、AMシリーズの9100などアナログ機では上記のような回路が使われています。DCバイアス方式によるクリップですが、通常のディストーションを目的とするグランド接地型とは動作が大きく異なります。DCバイアスではグランド接地のような極端で急激なクリップは発生しません。すこしずつ緩やかな飽和曲線を描くところが特徴です。バイアスがかかっていますので、ダイオードの不動作領域(シリコンで0.6V)もキャンセルされますので、レベルが下がると「ジリジリ」と言う不快な雑音を出す事もありません。
 

 

クリッパ回路で使用する部品選別


 ORBAN社では上記クリッパ回路で使用するダイオードを指定しています。基本はシリコン小電流用スイッチングダイオードですが、目的がオーディオ信号のクリップであるため以下のような製品が指定されます。

 マルチバンドクリッパ用ダイオード  1N4148 または 1N914

 セーフティクリッパ用ダイオード    1N5711 または 1N5712
 
 マルチバンド用ダイオードは、シリコン小電流用スイッチングダイオードなのですが、電圧・電流は60〜70V・150mA程度のスタンダードなスペックで十分です。ただしダイオード自身が持つ抵抗と容量による時定数が大きくない物を選択する必要があります。上記の部品は低い容量が特徴です。つまりリミッタの後にくるクリッパ回路で不要な時定数によるアタック・リリースタイムの遅れは聴感レベルの低下を招きますし、不要な深いクリップが持続されてしまう事につながります。
 シリコン小電流用スイッチングダイオードの特徴として、0〜0.6Vまでは順方向電流が流れない0.7Vから流れはじめて、ゲルマニウムダイオードよりも早い立ち上がりをする。逆にゲルマニウムダオードは0.3Vから順方向電流が流れ始まるので、不動エリアはシリコンの半分の値です。一方、0.4Vから順方向電流は流れ始まるのですが、立ち上がりは非常に緩やかであり急激な電流増加はありません。つまり高速に立ち上がるのはシリコンであり、緩やかに立ち上がるのはゲルマニウムといえます。チューブディストーションなどの真空管を模擬するエフェクタのクリップ回路にはシリコンではなくゲルマニウムを用いることが多いようです。(アナログ式オーバードライブなどの回路)
 
 一方、セーフティクリッパはシリコン小電流用スイッチングダイオードよりも更に高速なダイオードを用いています。ショットキーバリアダイオードと呼ばれる物でして、0.1から電流が流れます。更に電圧上昇による電流増加がシリコン小電流用スイッチングダイオードより急激なカーブを描きます。これは内部の抵抗・容量が少ない事を意味します。このショットキーバリアダイオードをマルチバンドへ使いたいところですが、急激なカーブはイコール急激なクリップを意味しますので、ひずみ製造回路になってしまいます。
 セーフティクリッパでは逆に突発的なピークレベルを抑える事が目的です。そこでバイアス電圧を4.2Vと高めにしてあります。これにより通常レベルの信号ではクリップはおきません。



2 アナログICを使用するにあたって

 

ディジタルICとアナログICの電源回路


 ディジタル全盛期である現在ではアナログICに関する文献は数が少なくなっていますし、かつてはアナログ回路の基本から応用までを網羅していたCQ出版社の「トランジスタ技術」でも専ら取り上げられるのは、PCへ接続するためのインターフェース回路やそれらを制御するプログラムがメインであり、滅多にアナログ回路は取り上げられません。
 ディジタルICでは、C-MOSやTTLと言った単純な論理回路を構成する類での電源電圧は+5Vや+12Vと言った片電源です。勿論、トランジスタやFETも片電源で動作しますので、これはディジタルに限った事ではありません。ところが、この例に該当しないICがあります。アナログ演算回路ICとしてポピュラーなOPアンプは基本的には片電源では動作しません。基本的にはと断っているのは、そうでない場合があるためです。この点について説明します。


 

両電源


 アナログ屋さんであれば両電源或いは±電源と言った呼び方をしますが、その名前のとおり正極性と負極性の電圧が出力出来る電源の事です。電子回路では基準電圧として0VをGNDとして用います。それらはフレームグラウンドとしてケースに接地をしますが、このGNDが0Vであることを前提として話を進めます。OPアンプのデータシートを見ますと、8PIN2回路入りの4580を例にとると8ピンが+V4ピンが-Vと書かれてあります。
 初めてOPアンプを触る方にはこの意味が分からないそうです。+Vは分かるが-Vとは何か?ディジタルICでは決して出てこない負極性の電源ですから仕方ないことでもあります。OPアンプの電圧の印加は下記のように行います。



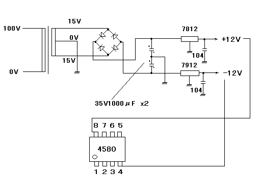
 回路図に出てくる7812・7912は三端子レギュレータ、104は0.1μF(セラミックタイプ)、35V1000μFは電解コンデンサです。左側は電源トランスで、1次側100V/0Vで接続・2次側は15Vのセンタタップタイプを用いています。センタタップは0VとしてGNDします。それぞれの15V出力はブリッジ整流器へつなぎ、その後に電解コンデンサでリプルを取り除きレギュレータにて定電圧化を施します。104はレギュレータの発振防止のバイパスコンデンサの役割をします。
 センタタップでない0Vと15Vがひとつしかないタイプのトランスを用いる場合にはブリッジ整流器は使用出来ませんが、整流器の電圧分圧を行う事でまかなえますが、半波整流になるため好ましくありません。上記のような回路をお勧めします。

 トランスの2次側容量は、実際に接続される負荷により決定されます。アナログICの集合体であるのでそれ程大容量は要りませんが、余裕を持った方が後々回路追加などの時に便利だと思いますので、500mA程度で十分な場合でも1Aクラスのトランスを用意した方が良いでしょう。また、電解コンデンサの容量は1000μFあれば先ず問題ないと思います。耐圧は25Vで十分ですがここも余裕を持たせて35Vを選択しています。


片電源のみでOPアンプを動作させる方法


 先に述べましたようにOPアンプは基本的には±電源で動作させます。これはOPアンプの内部回路全体が差動増幅回路になっている事に起因します。差動増幅回路についての意味は説明をすると非常に長くなりますので、ここでは割愛させていただきます。
 OPアンプには入力端子に+と-の二つと、出力端子1つの合計3つのの端子があります。これはオーディオ用のオペアンプの構成であって、DCレベルを使用する高精度OPアンプではオフセット・内部位相保障などの端子を持つものがありますが、オーディオではDCはバイパスコンデンサで遮断をしますし、位相保障に関しましても帰還量を少なくする事で回避出来ますので殆ど必要ありません。また、DCのみを対象とする場合ですが片電源で動作可能なOPアンプが存在しますが、オーディオへの流用は出来ません。
 では片電源でオーディオ回路を構成するのは不可能なのでようか?実は先に述べた差動増幅回路と言う点を上手く利用する事で、片電源でもオーディオ回路へのOPアンプ流用は可能です。


 このように8番ピンへ+電圧・4番ピンをGNDへ接続した片電源での使用が可能です。この場合に注意すべき点として、バイパスコンデンサ等で直流を遮断する事、基準電圧は1/2+Vとする事があげらます。上記の回路で直流を扱う事は出来ません。直流を片電源で扱う場合にはそれに適した製品がありますので(LM324など)そうした製品を 選択して下さい。逆に、直流レベルで片電源動作が可能なOPアンプでオーディオ信号を扱う場合には結果的には上記の1/2+V基準電圧点を用いる事になりますし、そうしたOPアンプは雑音特性や使用出来る帯域が狭いためお勧め出来ません。

 電源電圧に対して中点となる電圧=基準電圧となりますので、±電源では+12V―-12Vの中点=0Vであり、片電源では+12V―0Vの中点=+6Vとなります。つまりOPアンプが基準とるす電位を0Vから+6Vへシフトさせている事になります。ただ、この場合には出力電圧の制限を受けます。増幅回路では電源電圧以上の出力電圧は得られません。つまり、片電源での電圧は±電源のそれと比べると半分になりますので、出力電圧も半分になります。また、OPアンプでは電源電圧と同じ電位まで出力をする事は出来ません。 
 この制限により片電源ではダイナミックレンジが半分になる事になります。こうした点から、OPアンプを使う回路を伴う電源は±電源を使用することを推奨していますし、プロ用機器では100%そうなっています。民生機でも高級機器では±電源を搭載しています。


8100TXのクリッパ・リミッタ動作ポイント


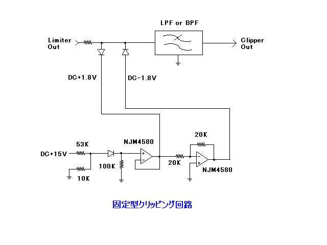
 8100XTのピークリミッタ動作とクリッパ動作のポイントについて説明します。8100XTのクリッパはダイオードによる電圧制限ですが、ピークリミッタの動作ポイント(スレッショルド)と大きく関係しています。下記の図をご覧ください。



 図の上がクリッパ用制御ソースの回路図です。8100XTのクリッピング動作ポイントは±1・8Vとなっています。抵抗分圧回路で、+1.8Vの電圧を生成させた後に、バッファアンプを介して+1.8V。反転アンプを介して-1.8Vを供給します。プルーフSWはテスト時にクリッピングをバイパスさせる必要があるため、ダイオードへの電圧を±7.5Vまでシフトさせて、クリッピングをさせない状態にします。
 一方、図の下がピークリミッタの制御電圧ソース回路になりますが、こちらは電圧が可変できる回路になっています。これは、クリッピングの度合いを調整するためのもので、クリッピングレベルを変化させずにリミッタの動作点を変化させて、結果的にクリップの度合いを調整させる手法です。

 なぜこのような方法をとるのか?リミッタで制御しきれない急激な振幅変化を制御するのがクリッパの役割ですから、クリッパの動作点が変化してしまうと、結果的に過変調(オーバーロード)になってしまうためです。リミッタ制御電圧が±1.0Vの状態では、殆どの振幅を制御できます。偶に制御できないほどの急激な立ち上がり振幅が入力された場合のみ、とげを取る程度の動作となります。この状態では8200などのクラシックモード風の音が出せます。
 リミッタ制御電圧を±1.8Vまでシフトさせますと、リミッタ動作点とクリッピング動作点が同じになりますので、リミッタとクリッパが同時に動作します。この場合には、聴感レベルは飛躍的に上がりますが、副作用としてひずみっぽい音になります。勿論、ひずみキャンセルが効いていますので、高調波成分が急激に増える事はありません。しかし、この状態での音は長時間聴くには耐えがたい物になってしまうことは否めません。FM用である以上AMのそれとは異なり、原音のニュアンスをある程度残したプロセスが望ましいとされています。



改良型 HFリミッター回路図

 8100シリーズだけでなく、ディジタルの8200・8300・8400・2200でも採用されているプロセスで、高域成分だけを制御するものです。8100ではプリエンファシスの特性が変化する構成となっています。つまり、制御の必要ない場合には最大値の高域補正を行い(プリエンファシスカーブ)、高域成分が含まれるソースで必要に応じて、プリエンファシスのカーブを緩やかなものにします。
 この技法は、AMの9000・9100で行われるダイナミックプリエンファシスと同じ概念です。例として、AM放送ではNHK第一放送では、固定型のプリエンファシスをつかっています。一方、民放はOPTIMOD AM9100が100%導入されていまして、可変型のプリエンファシスをつかっています。近距離ではあまり気になる事はありませんが、弱電界地域で聴いてみると、固定型はシビランス(歯擦音)で大きな歪が発生します。9100ではそれが起こりません。AM放送ではFM放送のような法的なプリエンファシスの規定が無いため、(プリエンファシスをするか否かだけ)また、受信機のIFフィルタの特性で周波数特性が大きく変わるため、局によってプリエンファシスの特性がバラバラです。
 この違いから、NHK第一はかなり高域の強調された音、9100はそれなりに強調されているが、ソースにより変化するため、ややあまい音になります。

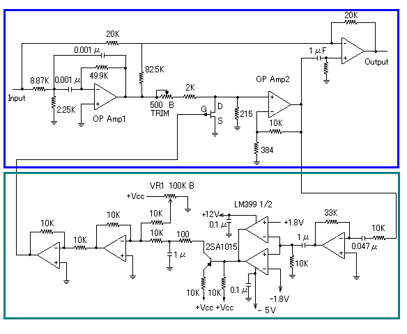
 8100に使われているHFリミッターの回路図は、ORBANのFTPサイトで公開されていますので、そちらをご参照ください。その、回路図の内容ですが、基本はVCAを使った振幅制御回路です。実際に組んでみると、かなり無茶な回路とも思えてきました。また、ブラックボックスの特許モジュールが含まれており、独自に回路を構成する必要があります。以下にORBAN社のオリジナル回路と、一部小生が考えた回路(実際に組んで実験済み)を組み合わせた物を示します。

 青枠内がORBAN社のオリジナル回路です。プリエンファシスの時定数は50μsecの物となります。緑枠内が今回考えた回路です。ORBANのオリジナル回路では、ブラックボックスが存在しており、その中身はわかりませんが、動作として1.動作のアタック・リリースタイムの構成 2.JFETのゲートへ印加するバイアス電圧の加算 などが考えられます。JFETはNチャンネルゲートの製品(実際はFTE2回路入りアレイ)で、ゲートへの電圧は+電圧を使用します。
 通常はJFETのゲートへバイアス電圧が印加されているため、ドレインとソース間は一定の抵抗値が存在します。制御が行われると、ゲートへのバイアス電圧は低くなり、ドレインとソース間の抵抗値は低くなります。この動作をOPAmp2の増幅回路の+入力に並列に接続された抵抗と、連動させる事により増幅度を変化させています。
 
 OPAmp1の回路はプリエンファシスを生成する回路で、回路の入力から20Kの抵抗がOPAmp4の-入力に接続されています。この信号はプリエンファシスがなされていないフラットな周波数特性となります。OPAmp2を経てプリエンファシスで加味される帯域(3.3KHz 6dB/Oct)を加算させています。JFETへのバイアス信号は、緑枠の回路内で高域成分にのみ制御動作するようになっています。
 動作ポイントの設定と検波にはコンパレータを使用します。オリジナルではトランジスタアレイを使った検波回路となっていますが、今回はコンパレータで構成してみました。コンパレータの入力段の前にある回路は、300HzHPFです。ここで低域はカットされて中域から高域のみの信号が制御信号として出力されます。、コンパレータの動作点を、少し高めに設定すれば、低域や1KHzあたりの信号で検波されることはなくなります。実際には4KHz以上の帯域で動作させる事になります。

もどる