おとうさんスイッチリアル(2006)




おとうさんスイッチリアルは、コントロールボタンをおすと、ランプがひかって、音がなり、おとうさんをそうじゅうすることができるそうちである。

掟やぶりのおとうさんによる製作である。
いちど作ってみたかった・・・(笑)


製作には以前作った「SPEEDKING」を改造した。 



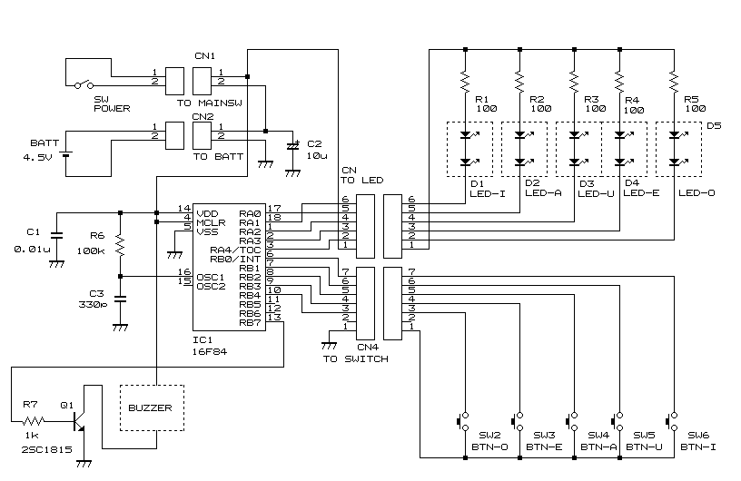
回路図

回路図はこうである。

SPEEDKING」のリレーを圧電ブザーに変えただけである。


プログラム

ボタンが押されているかチェックし、押されていれば、LEDを点灯し、ブザーを鳴らすだけの処理である。
タイマルーチンでは、LEDの消灯を行っている。

PIC16F84のソースリストを 示す。


おとうさんスイッチリアルのつくりかた〜

1.
「SPEEDKING」基板のリレーを圧電ブザーに変更する。
2.
入れ物を作る。発泡ボードを使った。
3.
LEDとボタンを取り付け、配線する。
4.
基板と電池ボックスを取り付ける。
5.
アンテナをつけ、文字を貼り付けて完成!



そうじゅうする娘

そうじゅうされるおとうさん

おとうさんスイッチとは「ピ タゴラスイッチ」に登場する一装置である。



展示ルームへ