ゆきおの電子工作



  8曲メロディー(はっきょくめろでぃー) 制作費 2000円程度(ケース組み込み関連含む)
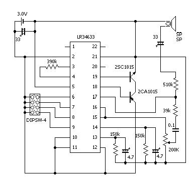
基本回路図つきだよ。最後まで読んでね。

HOME

電源DC 3Vまたは 単三乾電池(1.5V×2)   消費電流:最大100mA 静止時 数mA 
出力=8Ωスピーカー 0.5W 切替SWによる繰り返し動作 基板寸法 75o×45o(ユニバーサル基板)
大阪日本橋のデジットにてシャープのLR34633と言うサウンドICを見つけました。単体で250円で売られていたので面白そうだなと4個買ってしまいました。

あまり在庫がなかったみたいなのでもうないかも知れませんが興味ある方は問い合わせてみて下さい。

回路は基本通りに作りましたので面白みに欠けますが結構大きな音量で鳴ります。

製作: このICはLR34611と言う1.5Vで動作するICと同じですが、動作電圧が違います。1.5Vでは鳴らなかったり歪みます(当然かぁ)


SW(スイッチ)部分は基板上についているSWとパラにケースにも引き出して操作出来るようにして見ました。上のSWは電源用で、手前4つのSWのうち向かって左端はメロディーSWで残り3つが選曲SWとなります。

この3つのSWをあげたり下げたりして選曲(8曲)します。デコードSWを使って8曲をひとつのSWで切り替えるという方法やマトリクスを組んで同じく1つのSWですますなどいずれ改良したいと思います。

下に基板配置の写真を載せていますがパーツも少なく比較的簡単で作りやすいと思いますのであなたも作ってみませんか?
私は右の写真のようにユニバーサル基板に組んでみました。ユニバーサル基板の欠点は回路を作るときに部品の足を使って回路をこしらえたり斜め配線がしにくかったり回路基板がどうしても大きくなる事ですが手軽なため良く利用しています。

 曲目です。音がでますよ(^^)
1 エリーゼのために   2 ローレライ 
3 村のかじや       4 愛のロマンス 
5 さくらさくら        6 アニーローリー 
7 グリーンスリーブス  8 かっこう
    パーツリスト

IC             C
  LR34633        33μF
R               33μF
  510k           4.7μF
  39k            4.7μF
  150k           0.1μF
  150k         基板 
  390k         電池スナップ
TR            200K半固定VR
  2SC1815      スピーカー
  2SA1015      ディップSW
配線 少々       半田少々
上記パーツにはケース組み込み関連のパーツは
入っていません。

戻る