
回路説明
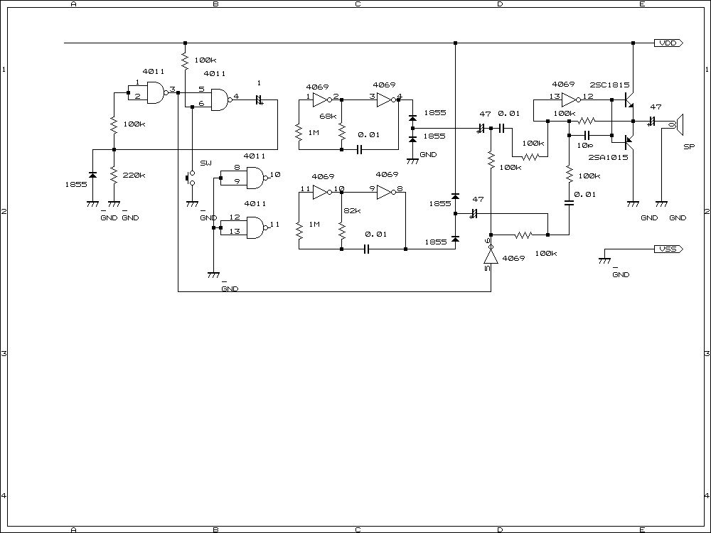
図はピンポンチャイム全体図です。この回路はSWのとりつけ場所で動作が変わります。 これは後で説明します。
さて、
電源を入れると4011の6番ピンはH。4011の4ピンはNandが成立しないのでHこの変化で4011の3ピンはL
になりますが4011の1番、2番が接続されているので動作としてインバータ接続
(電位の反転をさせるだけ)ですのですぐに3番ピンはHで5番ピンもH つまり電源をつなぐと一瞬ポンとなるときはこの間隔が長いから。で、この回路は一瞬で安定しています。
このままだとSW(スイッチ)が押されていない間は3ぴんがHのままですので何の変化もありませんから音はでませんがスイッチを押すと6ピンは電位0となりNandの条件が崩れて
1μの電解の放電タイムに応じた幅のパルスが3ピンに出てきます。このとき発振回路の下側の4069回路のゲートが開いてピーンとなります。そして1μの220kで決まる
時定数にて今度は充電タイムに応じて3ピンにパルスが出て発振回路の上側の回路のゲートが開いてポーンとなります。
ところで最初に書いたスイッチのとりつけ場所を1855とVDDの間につけ1μのコンデンサーをはずした状態でスイッチを押すとピーンと鳴りはなすとポーンとなるように改造できます。
戻る