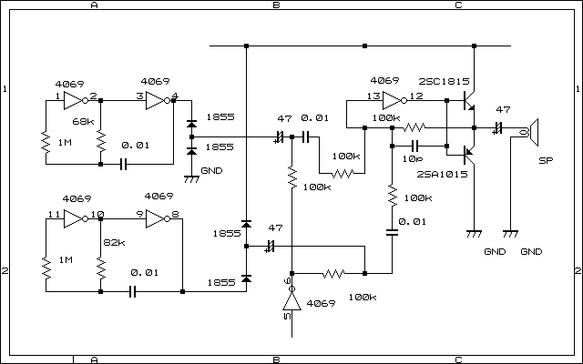
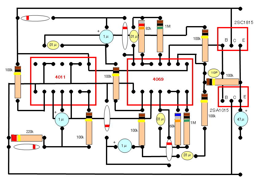
前ページで4011部分をやりましたので残りの部分について回路図を作成していきます。4069はインバータ(NOT)が6組入ったICで6回路とも使用しています。配置図と右のICの図とは左右逆ですから注意してくださいね。つまり配置図は裏側から見た図、右の図の4069は表から見た図です。
配置図の4069の1番ピンには1MΩしか繋がっていませんのでそのまま記入2番ピンは68kΩが繋がっているのと同時に3番ピンとも繋がっています。つまり次のインバータ(3,4番)と繋がっています。4番ピンには0.01μFとダイオードのカソード側が繋がっていますのでそのまま記入。次に1MΩと68kΩと0.01μFそれぞれの残りの足は繋がっていますので回路図では上のようになります。
配置図で4番ピンのダイオードアノード側ですがこれは別のダイオードのカソード側とつながりそのダイオードのアノード側はGND(アースまたは接地電源の−側)に繋がっています。4069の11,10,9,8も同様に抵抗の値が違うだけで同じように繋がれています。こうして4069の1,2,3,4でピー音を作成し11,10,9,8でポー音を作ります。4011(前段)から4069の5,6のICでピーとポーを切り替えています。接続している部品を見て配線図ののようになっているのがわかればもうセミプロ並です。
4069の13,12のICはバッフア兼前置増幅です。また13ピンに入る前に微積分波形で余韻をこしらえています。最後の2SC1815と2SC1015で電力増幅(単なる制御とも言えますが)そしてスピーカーからはスイッチを押すことでピーンポーンとなります。スイッチの取り付け場所は記述していません。
動作を理解されたら自ずと場所はわかると思いますので...何?無理ぃ....しゃあない! ここ |
 |