雑誌に載っていたAMトランスミッターを知り合いの方が制作されてうまく動かないとおっしゃっていましたのでその検証をしたくて私も制作してみることにしました。これを書いている時点ではまだ制作に取り組んでいません。回路図は雑誌のものと殆どおなじですが局部発振から混合への結合を変更しています。また変調部はICを使っていますが2段程度の低周波増幅回路に置き換えも可能なのでそちらも挑戦してみたいと思います。まずは部品集めから始めなければなりませんね。

きまぐれ制作リアルタイム報告。いよいよ制作開始です。実験制作が始まりました。完成まで報告してまいりまぁ〜す。
画面をスクロールすると全部を見ることが出来ます。 現在までの経過 →実験基板完成!!


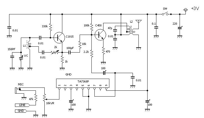
上記は制作予定の回路図です。オリジナルと若干違います。VCはトリーマを使用します。記号がなかったのでVCにしています
部品表 使用する部品です。
部品名 コメント 使用数
トランジスター 2SC1815 他の汎用品で構いません。 1
          2SC458 他の汎用品で構いません。 1
抵抗 1/4W 330kオーム W(ワット)数は1/8Wでも問題ありません。1/8Wの方が小さく作れます 1
    1/4W 100kオーム W(ワット)数は1/8Wでも問題ありません。1/8Wの方が小さく作れます 1
    1/4W  1kオーム W(ワット)数は1/8Wでも問題ありません。1/8Wの方が小さく作れます 1
    1/4W  47kオーム W(ワット)数は1/8Wでも問題ありません。1/8Wの方が小さく作れます 1
    1/4W  470オーム W(ワット)数は1/8Wでも問題ありません。1/8Wの方が小さく作れます 1
    1/4W  2.2kオーム W(ワット)数は1/8Wでも問題ありません。1/8Wの方が小さく作れます 1
ボリューム  2kオーム半固定 発振が確定したら固定抵抗に替えてもOKですね 1
ボリューム 10kオームA型 これも固定抵抗に出来ます。コストは少なめにが私のモットー(^^) 1
IC  TA7368P(東芝) この部分をトランジスター回路に置き換えることも可能ですね。 1
コンデンサー 
0.01マイクロファラッド
いろいろなタイプがありますが使用用途に適したものを使用しましょう 5
発振コイル L1 自作 1
発振コイル L2 7Sタイプ ラジオ用局部発振コイル 10Sタイプは穴あき基板に馴染みません。 1
コンデンサーマイク 1
制作
(実験)
いきなり制作しても失敗しますし、かと言って空中配線は出来ないので穴あき基板に組んでみました。

L2の発振コイルのピッチが穴あき基板にあわないので加工しました。

回路図どおりに部品を並べたので偏ってしまったけど実験だから良いかぁ。

制作がすんでいよいよ実検です。これは電池動作をさせるために3Vにしていると思いますので9Vまで上げていくつもりです。

とりあえず6Vで実験しましたが発振はしました。近くにAMラジオをおいていますので。高調波と思われる電波も確認できました。寄生振動かもしれません。
音声を入れてみましたら見事に過変調でひずんた声がラジオから流れました。これの修理と緩衝回路を調整する必要があります。時間が出来たときに続きをやりたいと思います。 またまた続く(^^;

続く(工事中)