| Evolve Power Amplifiers |
|
|
|
|
|
300Bシングルステレオパワーアンプの製作レポート
実験的に製作した300Bシングルパワーアンプ
| 回路の特徴 | 実験回路2.0 | 実験回路3.0 | 試作機の製作 |
| 実験回路 | 実験回路2.1 | 実験回路3.1 | アンプ回路 |
| 実験回路の電源 | 実験回路2.2 | 実験回路3.2 | 電源回路 |
| DC点火回路 | 実験回路2.3 | 実験回路3.3 | アンプ基板 |
| 実験回路2.4 | 実験回路3.4 | シャーシーの加工 | |
| 実験回路4.0 | 試作機の特性 | ||
| 実験回路4.1 | Rコア出力トランス |

使用部品
出力管 : 300B (各社)
出力トランス : タンゴ XE-20S
電源トランス : ノグチトランス PCM283M
電源チョークコイル : ノグチトランス PMC1030H
シャーシー : リード P-8 (W300 H70 D180)
| 実験回路 | 性能 |
![]() |
プレート電流 : 80mA 最大出力 : 8.2W(1kHz) 歪率 (1W) D.F : 9(RL=8Ω,1kHz)
|
出力トランスの2次側からNFBを掛けると、出力トランスの特性が改善される反面、アンプは出力トランスの特性を改善する分だけ負担を被ります。出力トランスの特性はアンプの特性とは異質であり、アンプで完全にフォローすることは到底できません。出力トランスをNFBの環に入れない方がアンプの動作は楽であり、負担の少ない動作は音もいいと思います。
出力管のプレートからNFBを掛ける一般の回路では、プレート-カソード(フィラメント)間の電圧が入力信号に比例した電圧となるように動作します。その場合、出力信号はB電源を経由して取り出すので、出力信号にはB電源のノイズが含まれてしまいます。
そこでこのアンプでは出力トランス1次側のコールド端子を接地して、出力トランス1次側ホット-コールド間の電圧が入力電圧と相似になる回路としました。
またDCサーボで、出力トランス1次側コイルの直流抵抗による電圧降下を一定電圧に制御して、出力管のアイドリング電流を一定電流に保持することを試みました。
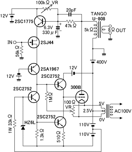
出力管の300B以外は全て半導体で固めたハイブリッド構成で、電源はマイナス側へ積み重ねる構造となっています。初段はローノイズバイポーラトランジスター2SA872A/2SC1775Aによるコンプリメンタリー差動回路です。
この1段で300BのドライブとNFBに必要なゲインを稼ぎ出しています。
2SA872Aのコレクタから下は2SA1486と2SA1413による2段カスコード回路で、大きな直流電位差に対処しました。
また2SA1413は300Bのグリッドに過剰なプラス電圧が掛かることを防ぐリミッターとしても作用します。
初段の負荷は2SC2752による定電流回路と2SK1668によるソースフォロワ回路であるため、非常に高い電圧ゲインを得ることが可能です。
2SK1668のソースフォロワ回路が300Bのグリッドを低インピーダンスでドライブするため、グリッド電流が流れるグリッド電圧の浅い領域まで使うことができます。
100kΩ VRによって出力トランスU-808の1次側コイル直流抵抗210Ωに発生する電圧を16.8Vに設定します。
帰還抵抗47kΩと並列の5pFは発振防止用です。これは出力トランス1次側で10kHz方形波を観測してリンギングが消える程度にした容量値です。
当面の改良点と課題
入力インピーダンスを上げるため初段をFET入力にする。
一段グレードの高い出力トランスに変更してみる。
他の直熱3極管への応用。
出力トランスをタンゴXE-20Sに交換しました。1次側コイル直流抵抗が110Ωであるため、300Bの無信号時プレート電流を80mAにするため、100kΩ
VRによって1次側コイル両端のDC電圧を8.8Vに設定しました。
カスコード段のトランジスターをコレクタ-エミッタ間耐電圧-900Vの2SA1967に交換して、2段カスコード回路から1段カスコード回路に変更しました。
2SA1967の最大DCコレクタ電流が10mAしかないので、初段の動作電流を2.7mAに減らしました。
初段がバイポーラトランジスターの場合、入力を直接接続するとベースバイアス電流の影響で、オープン時と接続時とで300Bの無信号時プレート電流が変化するため、実用機では入力にカップリングコンデンサーが必要になります。
XE-20Sのコイルの抵抗分がU-808よりも少ない分だけ出力インピーダンスが下がり、ダンピングファクターが向上しました。
歪率が低くなりました。歪波形は下側を伸長し上側を圧縮する第2高調波歪です。
| 実験回路2.0 | 性能 |
![]() |
プレート電流 : 80mA 最大出力 : 8.2W(1kHz) 歪率 (1W) Zo : 0.7Ω(RL=8Ω,1kHz) |
入力を直接接続できるようにするため、入力に接合型FET2SJ44を使用してみました。
帰還抵抗と並列のコンデンサーは8pFで方形波のリンギングが消えました。
オープンループゲインが減少したことで歪み率は増加しましたが、出力インピーダンスは変わりません。これは出力トランスの抵抗分に比較してアンプの出力抵抗が桁違いに低いからです。
| 実験回路2.1 | 性能 |
![]() |
プレート電流 : 80mA 最大出力 : 8.2W(1kHz) 歪率 (1W) Zo : 0.7Ω(RL=8Ω,1kHz) |
入力の接合型FETをgmの小さい 2SJ103にしてみました。
帰還抵抗と並列のコンデンサーは20pFです。
歪み率は更に増加しましたが、出力インピーダンスはまだ変わりません。
| 実験回路2.2 | 性能 |
![]() |
プレート電流 : 80mA 最大出力 : 8.2W(1kHz) 歪率 (1W) Zo : 0.7Ω(RL=8Ω,1kHz) |
帰還側も2SJ103とコンプリメンタリーの2SK246にしてみました。
帰還抵抗と並列のコンデンサーは40pFです。
歪み率は更に増加し、出力インピーダンスは少し増加しました。
オープンループゲインが減ったことでノイズに対する抑圧効果が減ったために、ノイズも大きくなってきました。このノイズの原因は300Bフィラメントの下にある110V+110V電源のリップル分で、リップルフィルターを入れることでノイズは0.1mV以下にできます。
| 実験回路2.3 | 性能 |
![]() |
プレート電流 : 80mA 最大出力 : 8.2W(1kHz) 歪率 (1W) Zo : 0.8Ω(RL=8Ω,1kHz) 残留ノイズ : 0.92mV |
初段をバイポーラトランジスターに戻して、初段の直線性を高めるためエミッタに電流帰還抵抗を入れてみました。
帰還抵抗と並列のコンデンサーは22pFです。
フィラメントをDC点火してもノイズレベルはほとんど変わらないので、相変わらずAC点火です。AC点火の方が心なしか音が明るい気がします。
300Bをドライブするエミッタフォロワ2SC2752のエミッタ負荷抵抗を定電流回路に変更しました。これによってエミッタフォロワの歪が減り、また110V+110V電源のリップル分に対して強くなりノイズが減りました。スピーカーに耳をくっ付けてもハムは聞こえません。
オープンループゲインが少し低下したため歪率が増加しました。歪の主成分は第3高調波でした。電流帰還抵抗は単に歪率を増加させただけでのようです。
際だって変化したのが音質で、最初の回路では、音速を超えた衝撃波を伴っているかのような息つぐ暇も与えない非常なスピード感と凄い勢いで呼吸困難になる恐ろしい音でしたが、この回路では心地好く柔らかで聴き疲れしない音になりました。
それは何が原因か、因果関係を見つけることが次のテーマとなりそうです。
| 実験回路2.4 | 性能 |
![]() |
プレート電流 : 80mA 歪率 (1W) 残留ノイズ : 80μV D.F : 11(RL=8Ω,1kHz) |
| 実験回路の電源 |
![]() |
300BのフィラメントをDCで定電流点火するために製作した回路です。
オン抵抗が非常に低いパワーMOS-FETは飽和電圧が低いため、低いドレイン-ソース間電圧でドレイン電流が一定になる特性を持っていますが、gmが高いためにゲート-ソース間電圧が僅かでも変化すると、ドレイン電流が大きく変動してしまいます。
そこで、ソース抵抗で電流帰還をかけて、ゲート-ソース間電圧が多少変化してもドレイン電流が大きく変わらないようにしました。
パワーMOS-FETはオン抵抗が10mΩ程度のものを使用し、電源の電圧はリップルの谷間でフィラメント電圧よりも1V以上高ければOKです。
フィラメント電流が大きな球の場合にはソース抵抗を反比例的に小さくしてやれば良く、たとえばSV811やSV572では0.1Ωとします。
| フィラメントDC定電流点火回路 | |
![]() |
5kΩVRで300Bのフィラメ ント電圧を5Vに設定する。 |
ところでDC点火とした場合、フィラメントに電圧勾配ができて、グリッド-フィラメント間電圧あるいは、プレート-フィラメント間電圧がフィラメントの場所によって異なることが気になります。
フィラメントのマイナス電圧側の方がより多く電子を放出することになり、フィラメントが不均一に劣化しないか、またフィラメントのマイナス電圧に近いプレート部分がより多く発熱しないかと気になってしまいます。
フィラメントはセンターと両サイドから電圧を与えるようになっているので、熱の輻射がしにくいセンターをプラス電圧とするのが良かろう考えましたが、手持ちのウエスタンエレクトリックとゴールデンドラゴンの300Bを見比べたら、フィラメントのセンターと両サイドから1番ピンと4番ピンへの接続が下図のように反対で、球によって配線を変えなければならないのは厄介です。
| WE | GD |
![]() |
![]() |
フィラメント側の配線で、レギュレーター回路を使用したDC点火方式でありながら、わざわざ抵抗でブリッジしたセンターからアースへ接続している製作例がありますが、その理由が理解できません。私ならフィラメントのプラス電圧側を直接アースへ接続します。
この実験から出力トランスをタンゴU-808に戻しました。
帰還抵抗の比を変えて電圧ゲインを前の実験回路の2倍にしました。1kHzの電圧ゲインは約15倍(23.5dB)です。
今回はNFB有りの場合と、帰還抵抗をショートしたNFB無しの場合の周波数特性を取ってみました。
| 実験回路3.0 | 性能 |
![]() |
プレート電流 : 80mA 歪率 (1W) 110Ωショート時 歪率 (1W) |
![]() |
|
周波数特性の赤色の線はNFB有りの状態、青色の線はNFB回路の110Ωをショートした状態です。
オープンループゲインが非常に大きいため660μFは容量不足で、5kHzからDC帰還の作用で6dB/octの勾配が生じています。本当のオープンループ特性は5kHz以下の部分で、更にゲインが上昇しているのかも知れません。
エミッタフォロワの負荷が10kΩだった時は、エミッタフォロワの入力インピーダンスが1MΩ程度であったためオープンループゲインの極端な上昇は生じませんでした。
そこで初段の負荷を100kΩでダンプしてみました。
ダンプ抵抗の電流をキャンセルするために定電流回路の電流を増加してあります。
ダンプ抵抗によって初段トランジスターの電流振幅が大きくなり、初段で第2高調波歪が発生するようになりましたが、オープンループゲインは抑えることができました。
しかし、フィラメント・ハムが発生するようになり、100ΩVRによるハム・バランサーを入れて調整しましたが、ハムは完全に消えないためDC点火の必要性がでてきました。
| 実験回路3.1 | 性能 |
![]() |
プレート電流 : 80mA 歪率 (1W) 110Ωショート時 歪率 (1W) |
![]() |
|
ダンプ抵抗を470kΩにしてみました。
| 実験回路3.2 | 性能 |
![]() |
プレート電流 : 80mA 歪率 (1W) 110Ωショート時 歪率 (1W) |
![]() |
|
初段のエミッタに電流帰還抵抗100Ωを入れてオープンループゲインを下げてみました。
| 実験回路3.3 | 性能 |
![]() |
プレート電流 : 80mA 歪率 (1W) 100Ωショート時 歪率 (1W) |
![]() |
|
電流帰還抵抗100Ωとダンプ抵抗470kΩを入れた場合。
| 実験回路3.4 | 性能 |
![]() |
プレート電流 : 80mA 歪率 (1W) 100Ωショート時 歪率 (1W) |
![]() |
|
オープンループの周波数特性は、低域の減衰特性を決める要素と、最大ゲインを決める要素と、高域の減衰特性を決める要素で成り立っています。
低域の減衰特性を決める要素
出力トランスの低域インピーダンス、NFB回路のDCカットコンデンサーの容量。
最大ゲインを決める要素
初段の入力側トランジスターと帰還側トランジスターのエミッタ内部抵抗と、エミッタ直列抵抗の直列合成値
対、初段の負荷抵抗(カスコードトランジスターのコレクタ内部抵抗と、定電流回路の内部抵抗と、エミッタフォロワの入力抵抗と、ダンピング抵抗の並列合成値)。
高域の減衰特性を決める要素
出力トランスの高域インピーダンス、初段の負荷と並列なストレー容量。
出力トランスの周波数帯域に対して、アンプの周波数帯域を広くするべきか、逆に狭くするべきかは意識する必要のある問題です。
アンプの周波数帯域を広くすると、出力トランスの周波数帯域をアンプの作用が補うために、出力トランスの特性を改善できますが、出力トランスの周波数特性に伴って発生する歪みがアンプに取り込まれるために、音の信号を汚すことになります。
出力トランスの周波数帯域が充分に広いものであるなら、アンプの周波数帯域を出力トランスの周波数帯域よりも狭くすることが可能になります。こうすると出力トランスの歪みを意識させないクリアーな音が期待できます。
入力に接合型FET2SJ103を使用し、帰還回路は47kΩと330μFのみとして、ダンプ抵抗RDを330kΩと1MΩと無しの場合について周波数特性を取ってみました。
| 実験回路4.0 |
![]() |
![]() |
入力に接合型FET2SJ44を使用し、帰還回路は47kΩと330μFのみとして、ダンプ抵抗が1MΩの場合について周波数特性を取ってみました。
| 実験回路4.1 |
![]() |
![]() |
一連の実験を通して、このアンプを能動的に設計するために必要な勘を養うことができました。
実験するに当たって、充分なオープンループゲインは確保できるだろうか、出力管のプレート電流は安定するだろうか、ノイズは、周波数特性は、歪みは、
ダンピングファクターは、そして何よりも音質はといった事柄を確認したかったのですが、全てに合格点を付けられる優秀な回路であることが解りました。
初段の素子はかなり広範囲に選択できる可能性があり、帰還側の素子は6DJ8クラスの真空管に置き換えることも可能です。
まだ最終的な回路は決まってませんが、主要なパーツがそろったのでシャーシーの加工に取りかかりました。
ただしこの先、回路や部品に変更があった場合は、このシャーシーを放棄することはあり得ます。
過去にそのような経過で加工後に使用しなくなったシャーシーやケースとか、製作を中止したアンプがあり、このアンプが完成に到達することさえ、今は保証できません。
| シャーシーの加工 リードP - 8 (W300×H70×D180) |
![]() |
![]() |
![]() |
この設計ではシャーシーの内部を広く取りたかったため、ブロックコンデンサーをシャーシー上に立ててありますが、ブロックコンデンサーのケースには高電圧が掛かるので、シャーシー内部へ収めた方が安全です。
まだ改善すべき点があり決定的な作品ではありませんが、取りあえず製作したものを発表します。
![]() |
正面 |
![]() |
上面 |
![]() |
背面 |
![]() |
内部 |
![]() |
基板 |
シャーシの塗装はアサヒペンのクリエイティブカラースプレーからディープパープルを選びました。
仕上がりがツヤ消し状態になるので、落ち着いた感じが出ます。
高圧ブロックコンデンサーのケースには-400Vが掛かるので、取付金具とシャーシに当たる部分にテフロンテープを2重巻きしてあります。
回路自体は立ちラグでも配線できる規模ですが、放熱器や立型コンデンサーの取りつけを考えて基板に載せました。
製作した回路は実験回路4.1を基にしています。
この回路は出力管を取り付けないで電源を入れると、2SC1775,2SJ44,2SA1967とエミッタフォロワの2SC2752ベース-コレクタ間に大きな電流が流れる可能性があります。
特に2SA1967の最大コレクタ電流が小さいので、これが真っ先の破壊するはずですが、やって見たことはありません。
対策は+5V電源に電流制限回路を入れるか、初段を差動回路に変更することで解決します。
| アンプ回路 |
![]() |
電源トランスにノグチトランスのPCM283を使用してます。
+5V電源に用いたS81350HGは低ドロップ電圧型3端子レギュレーターです。
-12V電源は2SK30Aによる定電流回路とツェナーダイオードHZ12Lで安定化してあります。
300BのフィラメントはAC点火です。
フィラメントには-400VのDC電圧が掛かるので、普通の感覚で通電中にうっかり手を触れたりしないようにする注意が必要です。
反面、プレートDC電圧は低いので、絶縁に自信のない手巻きの出力トランスを試すには好適の回路かもしれません。
| 電源回路 |
![]() |
アンプ回路の半導体回路部分は穴開きプリント基板に載せました。
絶縁耐圧を高めるために、トランジスターの電極回りの余分な銅箔パターンは、パターン面からスズメッキ線を半田付けして、スズメッキ線を引っ張ることで剥がしました。
放熱器はトランジスターと一緒に基板に共締めしてあります。
| アンプ基板 |
![]() |
測定データーは(株)日本オーディオのオーディオ総合測定器UA-1Sによるものです。
また、全ての特性は8Ω純抵抗負荷、Lチャンネル側のもので、Rチャンネル側との特性差は測定誤差の範囲内でした。
周波数対電圧ゲイン特性
入力電圧0.1V一定で出力電圧を測定し、表計算ソフト(Excel)で算出(G=20*LOG10(Vout/Vin))したものです。
周波数1kHzの電圧ゲインは24.6dB (17倍)です。
| 周波数対電圧ゲイン特性 |
![]() |
入力電圧対出力電力特性
周波数1kHzの特性です。
出力波形がクリップを開始する出力電力は9.0Wです。
| 入力電圧対出力電力特性 |
![]() |
出力電力対高調波歪率特性
1kHzはTHD(全高調波歪)だけでなくH2(第2高調波歪)とH3(第3高調波歪)をグラフに載せてあります。
クリップが始まるとH3が増加するのは当然として、面白いのは出力波形の上下が非対称でなくなるためにH2が低下しています。
100Hzでは8W位から出力トランスの磁気飽和が始まることで出力波形が崩れて歪みが増加しています。
| 出力電力対高調波歪率特性 |
![]() |
出力トランスの1次側からだけのNFBにも拘わらず低歪みです。
このことから出力トランスは、それ自体の歪みは充分に小さく、NFBループに入れなくても使える性能を持っていることが理解できます。
こうした出力トランスの潜在能力を引き出すためには、出力トランスを低インピーダンスで駆動することであり、それは出力トランス付アンプを作るために私が到達した究極の手法でもあります。
周波数対D.F/出力インピーダンス特性
ON-OFF法による測定です。8Ω負荷時で出力電圧0.8Vの特性です。
1kHzの出力インピーダンスは0.7Ω、D.F(ダンピングファクター)は11.4です。
| 周波数対D.F/出力インピーダンス特性 |
![]() |
出力インピーダンスの0.7Ωは、出力トランスの性能(主に巻線抵抗)で決まる限界値です。
2次側巻線の線径を太くすることで出力インピーダンスを低減できる可能性があります。
タンゴXE-20Sは5kΩ対8Ωで使用する場合、2次側の端子1から端子12の間を使用し、端子12から端子8の巻線は使われませんが、端子1から端子12と、端子12から端子8の巻線比が等しいため、端子12の部分で切り放して2つの巻線を並列接続すると巻線抵抗は半分になります。
端子1-12と端子12-8に発生する交流電圧は等しいですが、直流抵抗は端子1-12が0.45Ω、端子12-8が0.69Ωと等しくありません。
それでも並列接続すれば直流抵抗は0.27Ωになり、端子1-12のみよりも0.18Ω減少しますから、出力インピーダンスは0.7Ωが0.5Ω程度に低下するはずです。
この程度のことなら自分で改造できそうに思ってトランスの底板を外して見たところ、巻線自体を端子へ引き出して端子の部分で巻線と巻線を接続してあるのではなく、端子には別の引出線でつながれていて、巻線との接続部分は充填剤に埋まっていました。
充填剤は黒くて柔らかくピッチのように見えますが合成樹脂かも知れません。
100℃位に加熱したら柔らかさを増しましたが、流動する程にはなりませんでした。
このため容易に改造できるものではないと諦めました。
RW-20の詳細はこちらをご覧ください→ http://www.icl.co.jp/audio/RW20.htm

XE-20Sは5kΩ対8Ωで使用しましたが、RW-20は2次側が6Ωであるため、2次側に8Ω負荷を接続すると5kΩの1次側は6.7kΩとなり、300Bの動作ラインが変わるため、前の動作点のままでは最大出力時に出力波形の下側が先にクリップします。
そのため、プレート電流を10mA減らして70mAにしました。これによって最大出力は8.5W(8Ω/1kHz)になりました。
尚、このアンプはプレート電流の検出を、出力トランス1次側の巻線抵抗の電圧降下で行っています。
RW-20の1次側巻線抵抗は129Ωでしたのでプレート電流70mAの電圧降下は9Vとなり、XE-20Sの場合と0,2Vしか違わないので、再調整しなくても使えます。
音質的には変化が感じられませんでしたから、特性的に大きな差はないと思えます。
周波数対電圧ゲイン特性
XE-20の時と同じ条件で周波数特性を測定してみると、下図のように高域はなだらかにスムースなカーブで下降しています。XE-20が100kHz付近で一旦盛上って急峻に下降しているのと対照的です。
ゲインが若干低下した原因は、RW-20がXE-20よりも1次側対2次側の巻数比が大きいためであり、このアンプは1次側にNFBが掛けてあるので、1次側の信号電圧の振幅はXE-20もRW-20も同じです。

出力電力対全高調波歪率特性
歪率特性は下図の通りです。
|
RW-20 |
XE-20 |
![]() |
![]() |
RW-20とXE-20の特性図を並べてみると、両方共にトランス自体の歪は少なくて回路の歪が支配的なためか、或いは両トランス共に同じような歪特性なのか、歪の質、量共に大きな違いはありません。
XE-20に比べるとRW-20は100Hzの歪が6Wを超えた辺りから急増してますが、これは300Bのプレート電流をXE-20の場合よりも10mA減らしたことによりアンプの最大出力が小さくなったことが原因です。
10kHzの歪が妙に低くなってますが、これは何らかの歪打ち消し効果が作用しているのではないかと思われます。
0.1W以下の歪はノイズ成分に影響されるわけで、300Bの負荷インピーダンスが5kΩから6.7kΩに増えたことで、オープンループゲインが上昇した分だけノイズが抑制されたのか、または端子式のXE-20からリード線式のRW-20に載せ換えた際に、配線の引き回しを変えたために、それがノイズに対してよい方向に作用したのか、とにかく少なくなったので文句はないです。
周波数対D.F/出力インピーダンス特性
RW-20の特性をXE-20のグラフに重ねて描いてみました。

RW-20の1kHzの出力インピーダンスは0.63Ω、D.F(ダンピングファクター)は12.7です。
比較のXE-20は、1kHzの出力インピーダンスが0.7Ω、D.Fは11.4です。
RW-20の方がXE-20よりも出力インピーダンスが低く、その低い範囲がより高い周波数まで伸びています。
これはXE-20よりもRW-20の方が2次巻線の直流抵抗が低いことと、より高い周波数まで高いオープンループゲインを維持できる性能を持っているためであり、RW-20の優秀さを如実に物語っています。
随時更新中
Copyright © 1998
Shinichi Kamijo. All rights reserved.
最終更新日2001/06/30 20:23:16 +0900